1.3: Bonding in Metals, Semiconductors and Insulators – Band Structure
- Page ID
- 408514
\( \newcommand{\vecs}[1]{\overset { \scriptstyle \rightharpoonup} {\mathbf{#1}} } \)
\( \newcommand{\vecd}[1]{\overset{-\!-\!\rightharpoonup}{\vphantom{a}\smash {#1}}} \)
\( \newcommand{\dsum}{\displaystyle\sum\limits} \)
\( \newcommand{\dint}{\displaystyle\int\limits} \)
\( \newcommand{\dlim}{\displaystyle\lim\limits} \)
\( \newcommand{\id}{\mathrm{id}}\) \( \newcommand{\Span}{\mathrm{span}}\)
( \newcommand{\kernel}{\mathrm{null}\,}\) \( \newcommand{\range}{\mathrm{range}\,}\)
\( \newcommand{\RealPart}{\mathrm{Re}}\) \( \newcommand{\ImaginaryPart}{\mathrm{Im}}\)
\( \newcommand{\Argument}{\mathrm{Arg}}\) \( \newcommand{\norm}[1]{\| #1 \|}\)
\( \newcommand{\inner}[2]{\langle #1, #2 \rangle}\)
\( \newcommand{\Span}{\mathrm{span}}\)
\( \newcommand{\id}{\mathrm{id}}\)
\( \newcommand{\Span}{\mathrm{span}}\)
\( \newcommand{\kernel}{\mathrm{null}\,}\)
\( \newcommand{\range}{\mathrm{range}\,}\)
\( \newcommand{\RealPart}{\mathrm{Re}}\)
\( \newcommand{\ImaginaryPart}{\mathrm{Im}}\)
\( \newcommand{\Argument}{\mathrm{Arg}}\)
\( \newcommand{\norm}[1]{\| #1 \|}\)
\( \newcommand{\inner}[2]{\langle #1, #2 \rangle}\)
\( \newcommand{\Span}{\mathrm{span}}\) \( \newcommand{\AA}{\unicode[.8,0]{x212B}}\)
\( \newcommand{\vectorA}[1]{\vec{#1}} % arrow\)
\( \newcommand{\vectorAt}[1]{\vec{\text{#1}}} % arrow\)
\( \newcommand{\vectorB}[1]{\overset { \scriptstyle \rightharpoonup} {\mathbf{#1}} } \)
\( \newcommand{\vectorC}[1]{\textbf{#1}} \)
\( \newcommand{\vectorD}[1]{\overrightarrow{#1}} \)
\( \newcommand{\vectorDt}[1]{\overrightarrow{\text{#1}}} \)
\( \newcommand{\vectE}[1]{\overset{-\!-\!\rightharpoonup}{\vphantom{a}\smash{\mathbf {#1}}}} \)
\( \newcommand{\vecs}[1]{\overset { \scriptstyle \rightharpoonup} {\mathbf{#1}} } \)
\(\newcommand{\longvect}{\overrightarrow}\)
\( \newcommand{\vecd}[1]{\overset{-\!-\!\rightharpoonup}{\vphantom{a}\smash {#1}}} \)
\(\newcommand{\avec}{\mathbf a}\) \(\newcommand{\bvec}{\mathbf b}\) \(\newcommand{\cvec}{\mathbf c}\) \(\newcommand{\dvec}{\mathbf d}\) \(\newcommand{\dtil}{\widetilde{\mathbf d}}\) \(\newcommand{\evec}{\mathbf e}\) \(\newcommand{\fvec}{\mathbf f}\) \(\newcommand{\nvec}{\mathbf n}\) \(\newcommand{\pvec}{\mathbf p}\) \(\newcommand{\qvec}{\mathbf q}\) \(\newcommand{\svec}{\mathbf s}\) \(\newcommand{\tvec}{\mathbf t}\) \(\newcommand{\uvec}{\mathbf u}\) \(\newcommand{\vvec}{\mathbf v}\) \(\newcommand{\wvec}{\mathbf w}\) \(\newcommand{\xvec}{\mathbf x}\) \(\newcommand{\yvec}{\mathbf y}\) \(\newcommand{\zvec}{\mathbf z}\) \(\newcommand{\rvec}{\mathbf r}\) \(\newcommand{\mvec}{\mathbf m}\) \(\newcommand{\zerovec}{\mathbf 0}\) \(\newcommand{\onevec}{\mathbf 1}\) \(\newcommand{\real}{\mathbb R}\) \(\newcommand{\twovec}[2]{\left[\begin{array}{r}#1 \\ #2 \end{array}\right]}\) \(\newcommand{\ctwovec}[2]{\left[\begin{array}{c}#1 \\ #2 \end{array}\right]}\) \(\newcommand{\threevec}[3]{\left[\begin{array}{r}#1 \\ #2 \\ #3 \end{array}\right]}\) \(\newcommand{\cthreevec}[3]{\left[\begin{array}{c}#1 \\ #2 \\ #3 \end{array}\right]}\) \(\newcommand{\fourvec}[4]{\left[\begin{array}{r}#1 \\ #2 \\ #3 \\ #4 \end{array}\right]}\) \(\newcommand{\cfourvec}[4]{\left[\begin{array}{c}#1 \\ #2 \\ #3 \\ #4 \end{array}\right]}\) \(\newcommand{\fivevec}[5]{\left[\begin{array}{r}#1 \\ #2 \\ #3 \\ #4 \\ #5 \\ \end{array}\right]}\) \(\newcommand{\cfivevec}[5]{\left[\begin{array}{c}#1 \\ #2 \\ #3 \\ #4 \\ #5 \\ \end{array}\right]}\) \(\newcommand{\mattwo}[4]{\left[\begin{array}{rr}#1 \amp #2 \\ #3 \amp #4 \\ \end{array}\right]}\) \(\newcommand{\laspan}[1]{\text{Span}\{#1\}}\) \(\newcommand{\bcal}{\cal B}\) \(\newcommand{\ccal}{\cal C}\) \(\newcommand{\scal}{\cal S}\) \(\newcommand{\wcal}{\cal W}\) \(\newcommand{\ecal}{\cal E}\) \(\newcommand{\coords}[2]{\left\{#1\right\}_{#2}}\) \(\newcommand{\gray}[1]{\color{gray}{#1}}\) \(\newcommand{\lgray}[1]{\color{lightgray}{#1}}\) \(\newcommand{\rank}{\operatorname{rank}}\) \(\newcommand{\row}{\text{Row}}\) \(\newcommand{\col}{\text{Col}}\) \(\renewcommand{\row}{\text{Row}}\) \(\newcommand{\nul}{\text{Nul}}\) \(\newcommand{\var}{\text{Var}}\) \(\newcommand{\corr}{\text{corr}}\) \(\newcommand{\len}[1]{\left|#1\right|}\) \(\newcommand{\bbar}{\overline{\bvec}}\) \(\newcommand{\bhat}{\widehat{\bvec}}\) \(\newcommand{\bperp}{\bvec^\perp}\) \(\newcommand{\xhat}{\widehat{\xvec}}\) \(\newcommand{\vhat}{\widehat{\vvec}}\) \(\newcommand{\uhat}{\widehat{\uvec}}\) \(\newcommand{\what}{\widehat{\wvec}}\) \(\newcommand{\Sighat}{\widehat{\Sigma}}\) \(\newcommand{\lt}{<}\) \(\newcommand{\gt}{>}\) \(\newcommand{\amp}{&}\) \(\definecolor{fillinmathshade}{gray}{0.9}\)INTRODUCTION
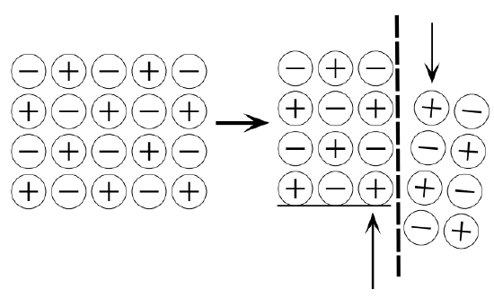
Characteristic properties of metals include: (1) electrical conductivity, (2) opaqueness and (3) malleability. A very simple model in which the metallic crystal is viewed as a lattice of positive ions surrounded by a “gas” of free electrons provides a crude understanding of the first and third properties. If the crystal has a gas of free electrons, it is easy to see why the application of an electric field will result in the motion of these electrons and thus for the high electrical conductivity. This model also allows one to explain the malleability of metals, as shown in fig. 1b. When a metallic crystal is subject to forces that displace one plane of atoms with respect to another, the environment of the charged species is left unchanged. In contrast, the displacement of neighboring planes in an ionic crystal as a result of a distorting force will lead to cleavage, largely because of changes in the interaction of the charged species (Figure \(\PageIndex{1, left}\)).


The free electron gas theory or Drude–Lorentz (D-L) theory also explains in principle the nature of the attractive bonding forces which hold the metallic ions (the metal) together: the crystal is held together by electrostatic forces of attraction between the positively charged metal ions and the non-localized, negatively charged electrons - the electron gas. The theory in its original form assumes that the classical kinetic theory of gases is applicable to the electron gas ; mutual repulsion between electrons was ignored and the electrons were expected to have velocities which are temperature dependent according to a Maxwell-Boltzmann distribution law.
While the Drude-Lorentz theory of metallic bonding was considered a useful model, several shortcomings soon became apparent. The most notable failure consisted of the unexplainable discrepancy between the observed and predicted specific heats of metals (energy in the form of heat, required to increase the temperature of \(1 \mathrm{~g}\) of a given metal by \(1^{\circ} \mathrm{C}\) ). The D-L theory predicted much larger specific heats than are observed (because the Maxwell-Boltzmann energy distribution has no restrictions as to the number of species allowed to have exactly the same energy). [If there are restrictions as to the number of electrons with identical energy (Pauli exclusion principle!), we have to apply a different form of statistics (Fermi-Dirac statistics).]
ENERGY BAND THEORY BASED ON FORMATION OF MOLECULAR ORBITALS
A different model, and one that is more closely related to the models of the chemical bond discussed earlier, is the band model. This model, proposed by Bloch before the development of the molecular-orbital approach to chemical bonding, is actually a molecular-orbital model of metallic crystals. The orbitals characteristic of the whole crystal are obtained as linear combinations of the atomic orbitals of the individual atoms.
From the large electrical conductivity of metals, it appears that at least some of the electrons can move freely through the bulk of the metal. Since even lithium with only one valence electron has eight nearest neighbors (crystallizes in a body-centered cubic lattice), it is clear that the atoms can not be bonded to each other by localized electron-pair bonds (for in that case the lithium atom, which altogether has only three electrons, would have to supply eight or even fourteen valence electrons to establish bonding with the nearest and next-to-nearest neighbor atoms). The fact that in a metal lattice one atom can simultaneously interact with a large number of others can be explained by considering that metals constitute an extreme example of delocalized bonding.
Conditions in metals are not as easily assessed as in organic hydrocarbon chains because metal lattices are three-dimensional structures. However, several important results from the theory of metallic bonding can be understood on a highly simplified model in which the three-dimensional lattice is replaced by a one-dimensional system. Consider the formation of a linear array of lithium atoms from individual lithium atoms:
\[\mathrm{Li} \rightarrow \mathrm{Li}-\mathrm{Li} \rightarrow \mathrm{Li}-\mathrm{Li}-\mathrm{Li} \rightarrow \mathrm{Li}-\mathrm{Li}-\mathrm{Li}-\mathrm{Li} \rightarrow \ldots\]
The first stage is the formation of a lithium molecule, \(\mathrm{Li}_{2}\), which is comparable to the hydrogen molecule, \(\mathrm{H}_{2}\). The two lithium atoms are bound together by a pair of valence electrons; each lithium atom supplies its 2s-electron which, through orbital overlap, forms a covalent molecular bond (fig. 2). The molecule formed occurs in lithium vapor and differs from the \(\mathrm{H}_{2}\) molecule only by its greater interatomic distance ( \(\mathrm{Li}-\mathrm{Li}= 2.67 \times 10^{-10} \mathrm{~m}, \mathrm{H}-\mathrm{H}=0.75 \times 10^{-10} \mathrm{~m}\) ) and smaller energy of formation. The larger separation and the consequent reduction in bond energy can be attributed to the size of the \(\mathrm{Li}^{+}\) atomic core.
In the determination of molecular orbital states by linear combination of atomic orbitals (LCAO) we obtain more than one solution from the Schrödinger equation. We have so far concentrated mostly on the low energy states, leading to \(\sigma\) or \(\pi\) bonds. We have largely ignored the so-called antibonding states which in covalent molecules have energies higher than the original energy states of the isolated reaction partners (presently Li) and, therefore, remain unoccupied (or empty) in two-atomic molecules. In any multi-atom system (such as a piece of metal), the total number of molecular orbital states (electronic states) is always the same as the total number of original atomic states (conservation of electronic states). However, not all of these states are necessarily occupied by electrons.
Consider the hypothetical linear molecule \(\mathrm{Li}_{3}\). Since the valence electron cloud is spherical, the central lithium atom can not give preference to either of its neighbors. The three atomic valence electron clouds overlap to form one continuous distribution and two others with nodes (antibonding states), i.e., three molecular orbitals in all (Fig. 3).
As the length of the chain is increased, the number of electronic states into which the atomic \(2 s\) state splits also increases, the number of states always equaling the number of atoms. The same occurs when lithium chains are placed side-by-side or stacked on top of each other, so that finally the space lattice of the lithium crystal is obtained. It is of great significance that these electronic states have energies which are bounded by an upper and lower limiting value (see fig. 4). Within these limits the states form an energy band of closely spaced values (one gram of lithium contains nearly \(10^{23}\) atoms). Similarly, energy bands can also result from overlapping $p$ and $d$ orbitals. The electronic states (orbitals) within an energy band are filled progressively by pairs of electrons in the same way that the orbitals of an atom were filled in accordance with the Pauli principle. This means that for lithium the electronic states of the 2s band will be exactly half-filled.
It is of interest to consider why lithium atoms or \(\mathrm{Li}_{2}\) molecules combine to form a metal lattice. In the lithium lattice the smallest distance between neighboring atoms is \(3.03 \times 10^{-10} \mathrm{~m}\), which is larger than in the \(\mathrm{Li}_{2}\) molecule. This reflects the fact that bonds between pairs of atoms in the metal are weaker than they are in the molecule. Nevertheless, the metallic form of lithium is more stable than the molecular form because in the metal one atom has many more neighbors than in the \(\mathrm{Li}_{2}\) molecule. As a result, the binding energy per gram atom of lithium (i.e., per \(6.92 \mathrm{~g}\) of lithium) is \(163 \mathrm{~kJ}\) for the metal lattice, but only \(56 \mathrm{~kJ}\) for one mole of molecule.
The possibility of hybridization (first advanced by L. Pauling to explain metallic bonding) is also a likely factor for the formation of metallic bonds. Thus strong bonds can be formed when the valence electron clouds become concentrated along the direction in which the bonding partners are situated. According to Pauling the situation can be described by mesomeric limiting formulae, just as in the theory of unsaturated carbon compounds. One reason given for hydrogen not forming a metal is its inability to hybridize.
The appearance of bands of allowed electron energies relates to the overlap of electron \(\psi\) functions. The width of each energy band is a function of the crystal structure because it determines the number of nearest neighbors in the crystal. Different metal atoms with the same valence, particularly elements in the same group of the periodic table, can often replace each other in arbitrary proportions without altering either the lattice type or the structure of the energy bands. This explains why such metals tend to form a complete series of solid solutions. Metallic alloys consist of such solid solutions or of heterogeneous mixtures of such solutions. Within certain limits, even metal atoms of different valence can be interchanged in a lattice.
Structure of Metals
According to the above considerations the band structure of Li metal can be represented as shown in fig. 5. According to previous reasoning, the \(2 \mathrm{~s}\) band has \(\mathrm{N}\) states ( \(\mathrm{N}=\) number of atoms) and accommodates \(n 2 s\) electrons (where \(n\) is the number of electrons per atom in the \(2 \mathrm{~s}\) state times N). Thus, this band has only half of the states filled since each state can accommodate two electrons of opposite spin (Pauli exclusion principle). In accordance with the Aufbau principle, the lowest energy states of the band are filled first and the upper states remain empty - but can readily be occupied by electrons upon thermal excitation or the application of an electric field. Since the width of the energy band is of the order of a few volts, spacings of states within the band are of the order of \(\sim 10^{-20} \mathrm{eV}\left(1 \mathrm{eV}=1.6 \times 10^{-19} \mathrm{~J}\right)\), electrons can readily acquire the energy necessary to move into excited states, be accelerated, and move through the metal as conducting electrons. Partly filled bands thus constitute conduction bands.

Fig. 5 Schematic energy band configuration for Li .
The conduction mechanism in Mg, for example, appears complicated by the fact that each \(3 s\) state of the valence shell in the atoms is doubly occupied \(\left(3 s^{2}\right)\). Thus the \(3 s\) band must be filled completely and no electronic conduction would in principle be expected. Electronic conduction, however, is observed because of a partial overlap of the \(3 s\) and the empty \(3 p\) bands. With this overlap, electrons can be activated into empty \(3 p\) states and exhibit conduction, as in the partly filled \(s\) band in Li.
Structure of Insulators and Semiconductors (Molecular Crystals)
The same band model can also account for the lack of conductivity in covalent crystals, such as diamond. In the diamond crystal, with a two-electron bond between every atom and each of its neighbors, the bonding molecular orbitals form a band at much lower energies than the energy of the atomic \(\mathrm{sp}^{3}\) hybrid orbitals, and the antibonding orbitals form a band at energies much higher than the energy of the atomic orbitals. Also, since each atom contributes four orbitals and four electrons, there are just enough electrons to fill the bonding orbitals (corresponding to an electron pair bond joining every atom to each of its neighbors) and the only vacant orbitals are those in the high energy band of antibonding orbitals (see fig. 6).

Fig. 6 Band structure of insulators and semiconductors (molecular crystals); the conditions depicted reflect a molar crystal of carbon (diamond).
Both insulators and semiconductors have the same basic band structure \(-\) the primary difference is the width of the forbidden energy gap \(\left(\mathrm{E}_{\mathrm{g}}\right)\) between the valence and the conduction band.
Insulators, generically, are materials with very high resistivity (see Table I), comprising glasses, polymers, refractories, composites, liquids and gases. In the present context, an insulator is a molecular crystal, such as diamond (C) or sapphire, with a band gap \(\left(E_{g}\right)\) in excess of \(4 \mathrm{eV}\) (arbitrary value). Generally such materials will not conduct electricity since their valence band is filled and the energy required to transfer electrons from the valence band to the empty conduction band is far in excess of both the thermal energies at room temperature and the energy provided by radiation of the visible spectrum ( \(2 \mathrm{eV})\). Therefore, insulators (in single crystal form) are normally transparent (colorless); however, if light is excessively or totally scattered at internal heterogeneities (such as grain boundaries), they may be translucent and even opaque. It should also be recognized that impurities \(\left(\mathrm{Cr}^{3+}\right.\) in \(\left.\mathrm{Al}_{2} \mathrm{O}_{3}\right)\) or particular point defects (color centers) may impart a color to the transparent insulator crystals. The color arises because of partial absorption of white light and selective transmission of the other portions of the visible spectrum.
Semiconductors: The conventional semiconductors, silicon (Si) and germanium (Ge), have a band gap \(\left(\mathrm{E}_{\mathrm{g}}\right)\) of \(1.1\) and \(0.7 \mathrm{eV}\) respectively and therefore absorb visible radiation; they are opaque (fig. 7). Considering the statistical nature of the thermal energy distribution in the solid matrix (Maxwell-Boltzmann), a significant number of electrons in the valence band will, at room temperature, acquire sufficient energy to cross the existing energy gap and thus provide for semiconductivity. The conductivity will therefore increase with temperature, contrary to metallic systems, until electron scattering effects, due to increased lattice vibrations (which decrease the mobility of electrons), begin to dominate.
The value of semiconductors for solid state device fabrication lies in the fact that the number and type of conducting electric charge carriers [electrons are \(n\)-type (negative), holes are p-type (positive)] can be controlled through incorporation of appropriate dopant elements. Thus the substitutional incorporation of Group V elements (Sb, As, P) provides for shallow donor levels in the band gap at about \(0.01 \mathrm{eV}\) from the conduction band. The substitutional incorporation of Group III elements (B, Al) generates acceptor levels in the band gap at about \(0.01 \mathrm{eV}\) from the valence band. The two types of impurities are almost completely ionized at room temperature and give rise to extrinsic n-type and p-type conductivity – the basis for the formation of junction devices such as diodes and transistors (fig. 8).

Fig. 7 Optical behavior of insulators and semiconductors
Of increasing importance are compound III-V (adamantine) semiconductors, such as GaAs, InSb, InP and GaP (compounds of Group III and Group V elements). Together these compounds provide eight valence electrons and, by \(\mathrm{sp}^{3}\) hybridization, are able to form a diamond-like, covalent crystal structure with semiconductor properties. These

Fig. 8 Extrinsic p- and n-type semiconductors.
compounds (GaAs, for example) exhibit electron mobilities which are higher than those of silicon and, therefore, are of considerable interest for advanced device technology.
Table I. ELECTRICAL RESISTIVITIES OF METALS AND NONMETALS AT \(20^{\circ} C^{*}\)

*From American Institute of Physics Handbook, Dwight E. Gray, ed. McGraw-Hill, New York (1963), pp. 4–90; 9–38.
**Note the different units in the two columns
APPENDIX
Approximate Energy Values for Some Events and Reactions
\(\begin{array}{ll}
\text { Solar Energy Emission } & \sim 10^{30} \mathrm{~kJ} / \text { day } \\
\text { Convertible Solar Energy on Earth } & \sim 10^{18} \mathrm{~kJ} / \text { year } \\
\text { Energy Consumption on Earth } & \sim 8 \times 10^{17} \mathrm{~kJ} / \text { year } \\
\text { Super-Nova Explosion } & \sim 10^{39} \mathrm{~kJ} \\
100 \text { Mega-Ton H-Bomb Explosion } & \sim 10^{15} \mathrm{~kJ} \\
\text { Atlas Blast-Off } & \sim 10^{8} \mathrm{~kJ} \\
\text { Lethal X-Ray Dose } & \sim 1 \mathrm{~kJ} \\
\text { 25ф Piece Falling from Pocket } & \sim 10^{-4} \mathrm{~kJ} \\
\text { Bee's Wing Beat } & \sim 10^{-6} \mathrm{~kJ} \\
\text { Moonlight/Face/Second } & \sim 10^{-8} \mathrm{~kJ}
\end{array}\)


